0519-86266421
fakeicon@163.com
产品系列
整流桥堆
光伏二极管
整流桥堆
快恢复桥堆
功率桥堆
整流二极管
快恢复二极管
超高效二极管
超快恢复二极管
肖特基二极管
保护器件
瞬态抑制二极管
放电保护二极管
稳压二极管
晶闸浪涌保护器
小信号器件
小信号开关二极管
小信号稳压二极管
小信号肖特基二极管
小信号功率三极管
汽车电子
开关二极管
稳压二极管
肖特基二极管
功率三极管
瞬态抑制二极管
整流二极管
快恢复二极管
超高效二极管
超快恢复二极管
电阻
插件保护电阻
贴片保护电阻
SiC
SiC SKY
SiC Mosfet
4寸晶圆
FR芯片
SF芯片
HER芯片
ESD芯片
5寸晶圆
STC芯片
TVS芯片
SST芯片
关于我们
公司简介
发展历程
企业文化
企业荣誉
合规诚信
品质技术
技术资源
品质文件
可靠性测试
应用领域
电源
家电
清洁能源
安防
仪表
通信
工控
汽车电子
新闻中心
企业新闻
新品发布
联系我们
首页
产品系列
整流桥堆
保护器件
小信号器件
汽车电子
电阻
SiC
4寸晶圆
5寸晶圆
关于我们
公司简介
发展历程
企业文化
企业荣誉
合规诚信
品质技术
技术资源
品质文件
可靠性测试
应用领域
电源
家电
清洁能源
安防
仪表
通信
工控
汽车电子
新闻中心
企业新闻
新品发布
联系我们
当前所在位置:
首页
»
应用领域
»
电源
电源
电源
家电
清洁能源
安防
仪表
通信
工控
汽车电子
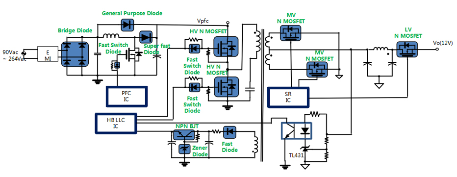
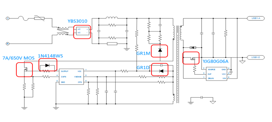
朗捷电子为电源应用提供产品与解决方案服务。朗捷的器件在功率半导体芯片及器件制造、集成电路封装测试的每一个产业链环节,提升能效、降低能耗。
18W 手机充电器
24W 手机充电器
笔记本适配器
PC电源
服务器电源